ÈÈËѹؼü´Ê£º µ°¼¦ËÇÁÏÌí¼Ó¼Á³§¼Ò ÉúÎïËÇÁÏÌí¼Ó¼Á Ìí¼Ó¼ÁËÇÁÏ ËÇÁÏÌí¼Ó¼Á³§¼Ò
ËÄ´¨Å©Òµ´óѧ¶¯ÎïÓªÑøÑо¿ËùÄê¶È¼¼ÊõÊ¢Ñç
ËÄ´¨Å©Òµ´óѧ¶¯ÎïÓªÑøÑо¿Ëù2021ÄêÊ¡²¿ÖصãʵÑéÊÒ¿ÆÑнøÕ¹±¨¸æ»áÓÚ2022Äê1ÔÂ10ÈÕÉÏÎç8µã°ëÔڳɶ¼ÎÂ½Â¡ÖØÕÙ¿ª£¬±¾´Î´ó»áÓÉËÄ´¨bbin±¦Ó¯ÉúÎï¿Æ¼¼¼¯ÍÅÓÐÏÞ¹«Ë¾ÔÞÖúÖ§³Ö²¢½øÐÐÏßÉÏͬ²½Ö±²¥£¬ÏßÏÂÏßÉϹ²ÓÐ10000ÓàÈËÊÕ¿´ÊÕÌý¡£±¨¸æ»áÓÉËÄ´¨Å©Òµ´óѧ¶¯ÎïÓªÑøÑо¿Ëù¸±Ëù³¤³µÁ·Ç¿Ö÷³Ö£¬Ê×ÏÈÓÉÓà±ùËù³¤Ö´ǣ¬ÓàËù³¤¶ÔÓªÑøËùÒ»ÄêÀ´µÄ¹¤×÷½øÐÐ×ܽᣬËÄ´¨Å©Òµ´óѧ¸±Ð£³¤³Â´úÎÄÀÏʦ£¬´ú±í´¨Å©´ó¶ÔÓªÑøËùÈ¡µÃµÄ³É¼¨¸øÓëÈϿɺ͹ÄÀø£¬²¢Ç¿µ÷´Ë´Î±¨¸æ¿Éν¹úÄÚÍâµÄ¼¼ÊõÊ¢Ñç¡£¾ßÌ屨¸æÄÚÈÝÈçÏ£º
01 ÖíÇÝÆª
±¨¸æÒ»£º2021ÄêÖíÓªÑøÑо¿½øÕ¹ Óݽà½ÌÊÚ
±¨¸æ¶þ£º2021¼ÒÇÝÓªÑøÑо¿½øÕ¹ ¶¡Ñ©Ã·½ÌÊÚ
02 Ë®²úƪ
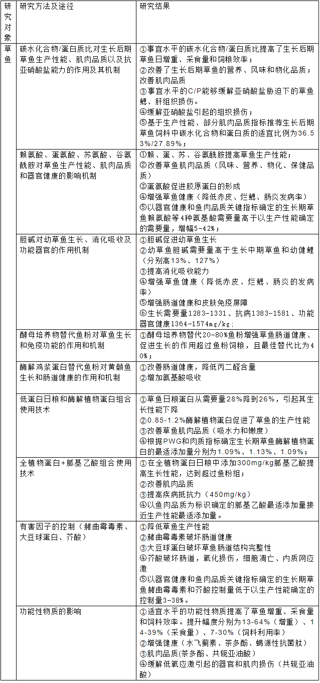
±¨¸æÈý£º2020¡¢2021Ë®²ú¶¯ÎïÓªÑøÑо¿½øÕ¹ ½ªÎ¬µ¤½ÌÊÚ
03 ·´Û»Æª
±¨¸æËÄ£º2021Äê·´Û»¶¯ÎïÓªÑøÑо¿½øÕ¹ ÍõÁ¢Ö¾½ÌÊÚ
±¾´Î±¨¸æ»áÊܵ½Á˹úÄÚ¹úÍâµÄºÜ¶àר¼ÒÁìµ¼ºÍͬÐеĹØ×¢Ñ§Ï°£¬ÁôÑÔÇøÒ²ÊÕµ½ºÜ¶àÁìµ¼¸øÖ÷½²ÀÏʦÁôÑÔºÍË¢ÀñÎ×ãÒÔÌåÏÖ³ö´ó¼Ò¶Ô±¨¸æ»áµÄϲ°®Ö®Ç飬²»Öª²»¾õÒ»ÉÏÎçµÄʱ¼äÇÄÈ»¶ø¹ý£¬´ó¼ÒËÆºõ»¹¶¼³Á½þÔÚŨŨµÄѧϰ·ÕΧÖУ¬¶¼²»ÏëÀ뿪Õⳡ¸É»õÂúÂúµÄ¼¼ÊõÊ¢Ñç¡£
¡¾±¾ÎıêÇ©¡¿ ËÄ´¨Å©Òµ´óѧ ¶¯ÎïÓªÑøÑо¿Ëù ¶¯ÎïÓªÑø
¡¾ÔðÈα༡¿
΢ÐÅ×Éѯ
ÁªÏµµç»°
²É¹º²¿
Õ¹»áºÏ×÷
¹ú¼ÊÒµÎñ