ÈÈËѹؼü´Ê£º µ°¼¦ËÇÁÏÌí¼Ó¼Á³§¼Ò ÉúÎïËÇÁÏÌí¼Ó¼Á Ìí¼Ó¼ÁËÇÁÏ ËÇÁÏÌí¼Ó¼Á³§¼Ò
΢Á¿ÔªËØÓªÑøÊǵ±½ñË®²ú¶¯ÎïÑøÖ³ºÍÅä·½¼¼Êõ×îÇ°ÑØµÄÑо¿ÁìÓò£¬³¤ÆÚÒÔÀ´Ë®²úÑøÖ³´ó²¿·ÖÒÔ´«Í³ÎÞ»úÑÎÀ´Ìṩ΢Á¿ÔªËØÓªÑø¡£Ëæ×ÅÑо¿µÄÉîÈ룬´«Í³ÎÞ»úÑÎÔÚÉú²ú¡¢Ê¹Óùý³ÌÖдæÔڽϴóµÄ°²È«Òþ»¼£¬ÒÔ¼°ÓÉÓÚ΢Á¿ÔªËØÑ¡ÔñʹÓò»µ±µ¼ÖµÄË®²úÆ·Æ·ÖÊÎÊÌâºÍ»·¾³ÎÛȾÎÊÌ⣬ÓúÀ´ÓúÒýÆðÈËÃǵĹØ×¢ºÍÖØÊÓ¡£°²È«¡¢Îȶ¨¡¢¸ßЧ¡¢»·±£µÄÐÂÐÍÓлú΢Á¿ÔªËØÌí¼Ó¼Á²úÆ·µÄÑо¿ÓëÑ¡ÓÃÒѳÉΪˮ²úÐÐÒµÈÕÒæÖØÊӵĽ¹µã¡£
п£¨Zn£©ÊÇË®²ú¶¯ÎïÓªÑøÖÐÖØÒªµÄ±ØÐè΢Á¿ÔªËØ£¬ÓÉÓÚÆäÔÚÌåÄڹ㷺µÄÉúÀíÉú»¯¹¦Äܶø±»³ÆÎª¡°ÉúÃüÔªËØ¡±¡£Ð¿µÄÌí¼ÓÐÎʽһ°ã·ÖÎÞ»úÑκÍÓлúÑÎÁ½ÖÖ£¬ÎÞ»úÑÎÐÎʽµÄÖ÷ÒªÓмîʽÂÈ»¯Ð¿£¨ Zn5£¨OH£©8Cl2 ¡¤H2O £©¡¢Ñõ»¯Ð¿£¨ZnO£©¡¢ÁòËáп£¨ZnSO4 £©µÈ£»ÓлúÑÎÐÎʽµÄÖ÷ÒªÓе°°×п¡¢¸Ê°±Ëáп¡¢ôÇ»ùµ°°±»ùËáп¡¢µ°°±ËáпµÈ¡£½üÄêÀ´£¬ÓлúпÔÚ¶¯ÎïÉÏÓ¦ÓõÄÑо¿±¨µÀºÜ¶à£¬Öî¶àµÄ±¨µÀÏÔʾ£¬ÎÞÂÛÊÇÔÚÐóÇÝÉÏ»¹ÊÇË®²úÉÏ£¬ÓлúпµÄÉúÎïѧЧ¼Û¶¼Òª¸ßÓÚÎÞ»úп£¬ÔÚËÇÁÏÖÐÌí¼ÓÓлúп¿ÉÓÐЧ½µµÍËÇÁÏÖÐпµÄÌí¼Óˮƽ¡£
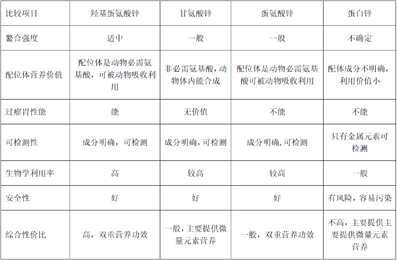
1¡¢ÊÐÃæÉϳ£¼ûÓлúпԴ±È½Ï
Êг¡Éϳ£¼ûµÄÓлúпԴÖ÷ÒªÓе°°×п¡¢¸Ê°±Ëáп¡¢ôÇ»ùµ°°±»ùËáп¡¢µ°°±ËáпµÈ£¬²»Í¬ÓлúпԴÓÉÓÚÅäÌå¼°ÅäÌåÀ´Ô´²îÒì¡¢Éú²ú¹¤ÒյIJ»Í¬µ¼Ö²úÆ·ÖÊÁ¿µÄ²îÒ죬ӦÓõ½¶¯ÎïÌåºó³ÊÏÖµÄЧ¹ûÒ²»áÓкܴóµÄ²îÒ죬¾ßÌå¿É¼û±í1 ¡£
±í1³£¼ûÓлúпµÄ±È½Ï
2¡¢ôÇ»ùµ°°±ËáпµÄÌØµã
2.1¡¢»¯Ñ§½á¹¹Îȶ¨
ôÇ»ùµ°°±Ëá·Ö×ÓÖдøÓÐÒ»¸öôÈ»ù¼°ôÇ»ù£¬Äܹ»ÓëпÀë×Ó·Ö±ðÒÔÀë×Ó¼ü¼°Åäλ¼üµÄÐÎʽ½áºÏ¹¹³ÉÒ»¸öÎåÔª»·½á¹¹£¬ÐγɵÄôÇ»ùµ°°±Ëáп¾ßÓÐÁ¼ºÃµÄÎȶ¨ÐÔ£¬²»ÈÝÒ×ÔÚ¿ÕÆøÖС¢ÓöË®»ò¸ßÎÂÏÂÀë½â¡¢Îü³±¡¢½á¿é£¬²»Ò×µ¼ÖÂ΢Á¿ÔªËصÄÓªÑø¶ªÊ§£¬ÄÜÓÐЧ±£Ö¤Î¢Á¿ÔªËؾ«×¼ÓªÑøµÄʵÏÖ£»ÁíÍ⣬ÔÚ¶¯ÎïÏû»¯µÀÖÐÒ²²»Ò×ÓëÆäËûÓªÑøÎïÖÊÐγɲ»ÈÜÎ²»»áÓ°ÏìÆäËûÓªÑø³É·ÖµÄÏû»¯ÎüÊÕ£»Í¬Ê±£¬ôÇ»ùµ°°±ËáпÔÚËÇÁϼӹ¤¹ý³ÌÖв»Ò׷ֽ⣬²»»áÓëËÇÁÏÖÐÆäËûÓªÑø³É·ÖÈçάÉúËØ¡¢Ã¸ÖƼÁ¡¢ÓÍÖ¬·¢ÉúÑõ»¯·´Ó¦¶ø·¢Éú³±½â£¬Ó°ÏìËÇÁÏ»òÔ¤»ìÁϵÄÎȶ¨ÐÔ¡£
2.2¡¢Ë«ÖØÓªÑø³É·Ö ÐԼ۱ȸß
ôÇ»ùµ°°±ËáпÊÇ΢Á¿ÔªËØÓªÑø¼Ûֵʱ´úµÄÐÂÒ»´úÓлú²úÆ·£¬¾ßÓÐË«ÖØÓªÑø×÷Óã¬ÔÚ²¹³äËÇÁÏÐ¿ÓªÑøµÄͬʱ²¹³äµ°°±ËáÓªÑø£¬¿ÉÓÐЧ±ÜÃâËÇÁÏÖÐÒòµ°°±ËáÌí¼Ó²»×ã´øÀ´µÄÉú²úÎÊÌâ¡£
2.3¡¢¸üºÃµÄÉúÎïѧÀûÓÃÂÊ
¸ù¾Ý½ü¼¸ÄêôÇ»ùµ°°±ËáпÔÚ¶¯ÎïÓ¦ÓÃÉϵÄÑо¿³É¹ûÏÔʾ£¬ôÇ»ùµ°°±ËáпÄÜÓÐЧ±ÜÃâÓëÆäËû΢Á¿ÔªËؼäµÄÞ׿¹×÷Óã¬ÉúÎïѧЧ¼Û¼°ÀûÓÃÂʸߣ¬ÆäÉúÎïѧЧ¼ÛÒ»°ãΪÁòËáпµÄ130%~380%£¬ÔÚÂú×ãË®²ú¶¯ÎïÌØÊâÉú²ú½×¶ÎÐèÇóͬʱÄܹ»ºÜºÃµÄ±£»¤»·¾³¡£
3¡¢ôÇ»ùµ°°±ËáпÔÚË®²ú¶¯ÎïÉÏÓ¦ÓÃ
ApinesµÈ£¨2003£©ÔÚº¬Óб¾µ×п30mg/kg µÄ°ë´¿»¯ËÇÁÏÖÐÌí¼Ó1.5%µÄÖ²ËáºÍ4% µÄÁ×Ëá¸Æ£¬²¢ÇÒ¶îÍâ²¹³äôÇ»ùµ°°±ËáпºÍÁòËáп£¬½á¹û·¢ÏÖ£¬ôÇ»ùµ°°±Ëáп×éµÄºç÷®ÆÚÄ©ÔöÖØÏÔÖø¸ßÓÚÌí¼ÓÏàͬ¼ÁÁ¿µÄÁòËáп×飬±íÃ÷ôÇ»ùµ°°±ËáпÔÚÖ²Ëá»òÁ×Ëá¸ÆµÄ´æÔÚÏÂÈÔ¾ßÓиü¸ßµÄÉúÎïѧÓÅÊÆApinesµÈ£¨ 2004£©ÔÚº¬Ð¿Á¿Îª40mg/kgµÄºç÷®ÊµÓÃËÇÁÏÖзֱðÌí¼Ó 40mg/kgÁòËáп¡¢40mg/kgôÇ»ùµ°°±ËáпºÍ 20mg/kgôÇ»ùµ°°±Ëáп£¬½«ÕâÈýÖÖËÇÁÏ·Ö±ð¼Ç×öSF¡¢ AM¡¢AM-Hf£¬½á¹û·¢ÏÖ£¬ AM-Hf×éºç÷®Éú³¤ÐÔÄÜ¡¢Ã¸»î¼°×éÖ¯³Á»ýÓëSF×éÏ൱£¬¶ø AM×éºç÷®µÄ¼îÐÔÁ×Ëáø£¨AKP£©¡¢ DNA¾ÛºÏø¡¢Cu-Zn SOD»îÐÔ¾ù±È SF×é¸ß£¬±íÃ÷ôÇ»ùµ°°±ËáпÊÇÒ»ÖÖ¸üÓÐЧµÄпԴÌí¼ÓÐÎʽ¡£ÖìÄ껪£¨2012£©ÔÚöêÓãËÇÁÏÖзֱðÌí¼Ó 50mg/kg ZnˮƽµÄ²»Í¬Ð¿Ô´£¬¼´Ò»Ë®ÁòËáпºÍôÇ»ùµ°°±Ëáп£¬¸Ã±¨µÀ·¢ÏÖ£¬ÓëÁòËáп×é¶Ô±È£¬Ìí¼ÓôÇ»ùµ°°±Ëáп×éöêÓãÔöÖØÂÊÌá¸ß6.13% £¬Æ½¾ùÈÕÔöÖØÌá¸ß5.58%£¬Ìض¨Éú³¤ÂÊÌáÉý4.20% £¬³ä·Ö˵Ã÷£¬ÔÚöêÓãËÇÁÏÖÐÌí¼ÓôÇ»ùµ°°±ËáпÏà¶ÔÎÞ»úÁòËáп¸üÓÐÀûÓÚÌá¸ßöêÓãµÄÉú²úÐÔÄÜ¡£²Ü´ºÑÞ£¨2012£©ÊÔÑé·¢ÏÖ£¬ôÇ»ùµ°°±Ëáп±ÈÎÞ»úп¾ßÓÐÌá¸ßÓãÉú³¤ÐÔÄÜ¡¢´Ù½øÐ¿ÔÚ×µ¹ÇÖгÁ»ýÒÔ¼°Ìá¸ßöêÓ㿹Ñõ»¯ÐÔÄܵÄÓÅÊÆ£¬ÒÔ×µ¹Çп¼°ÑªÇå SODΪÆÀ¼ÛÖ¸±ê£¬ôÇ»ùµ°°±Ëáп×éµÄÏà¶ÔÉúÎïѧЧ¼Û·Ö±ðÊÇÁòËáпµÄ181%ºÍ 312%¡£Íõ¶þÁú£¨2014£©ÔÚʯ°ßÓãÖÐÊÔÑé·¢ÏÖ£¬ÒÔÉú³¤ÐÔÄÜ¡¢·ÇÌØÒìÐÔÃâÒßø»îÁ¦¼°Ìå×é֯п³Á»ýÁ¿ÎªÆÀ¼ÛÖ¸±ê£¬ôÇ»ùµ°°±ËáпµÄÏà¶ÔÉúÎïѧЧ¼ÛΪÁòËáпµÄ 153%~273%£¬×ÛºÏÆ½¾ùΪ200.33%£¬²»½ö¸üºÃµÄ´Ù½øË®²ú¶¯ÎïµÄÉú²úÐÔÄÜ¡¢ÃâÒß¼°¿¹Ñõ»¯ÄÜÁ¦£¬²¢ÇÒÄܹ»ºÜºÃµÄ±£»¤»·¾³¡£
´óÁ¿ÀíÂÛºÍÓ¦ÓÃÑо¿±íÃ÷£¬ôÇ»ùµ°°±ËáпµÄÉúÎïѧÀûÓÃÂʸߣ¬ÄÜÓÐЧ¸ÄÉÆË®²ú¶¯ÎﳦµÀ½¡¿µ£¬´ÙÉú³¤£»ÓÐÀûÓÚ°±»ùËáÆ½ºâ£¬Ìá¸ß°±»ùËáÀûÓÃÂÊ£¬½µµÍ¶üÁÏϵÊý£»ÔöÇ¿¿¹Ó¦¼¤ºÍ¿¹²¡Á¦£¬Ìá¸ß³É»îÂÊ£»Î¬³ÖƤ·ô¡¢÷¢ÌõÍêÕûºÍ½¡¿µ£»´Ù½øÏºÐ·¼×¿ÇÐγɺÍÓ²»¯µÈ¹¦Ð§£¬ÊÇÒ»ÖÖ°²È«¡¢¸ßЧ¡¢ÓÅÖʵÄÐÂÐÍÓлúпԴ£¬¿É¹ã·ºÔÚË®²ú¶¯ÎïÖÐÓ¦Óá£
¡¾±¾ÎıêÇ©¡¿ Óлú΢Á¿ÔªËØ ôÇ»ùµ°°±Ëáп ôÇ»ùµ°°±ËáпµÄÌØµã ôÇ»ùµ°°±ËáпÔÚË®²úÉϵÄÓ¦Óà Óлúп
¡¾ÔðÈα༡¿
΢ÐÅ×Éѯ
ÁªÏµµç»°
²É¹º²¿
Õ¹»áºÏ×÷
¹ú¼ÊÒµÎñ